首页 > 资讯 > 国内 > 最新 > 正文 
 
  《2022年老年用品产品推广目录》公布,这些纺织品入选
2022-10-28
分享至:

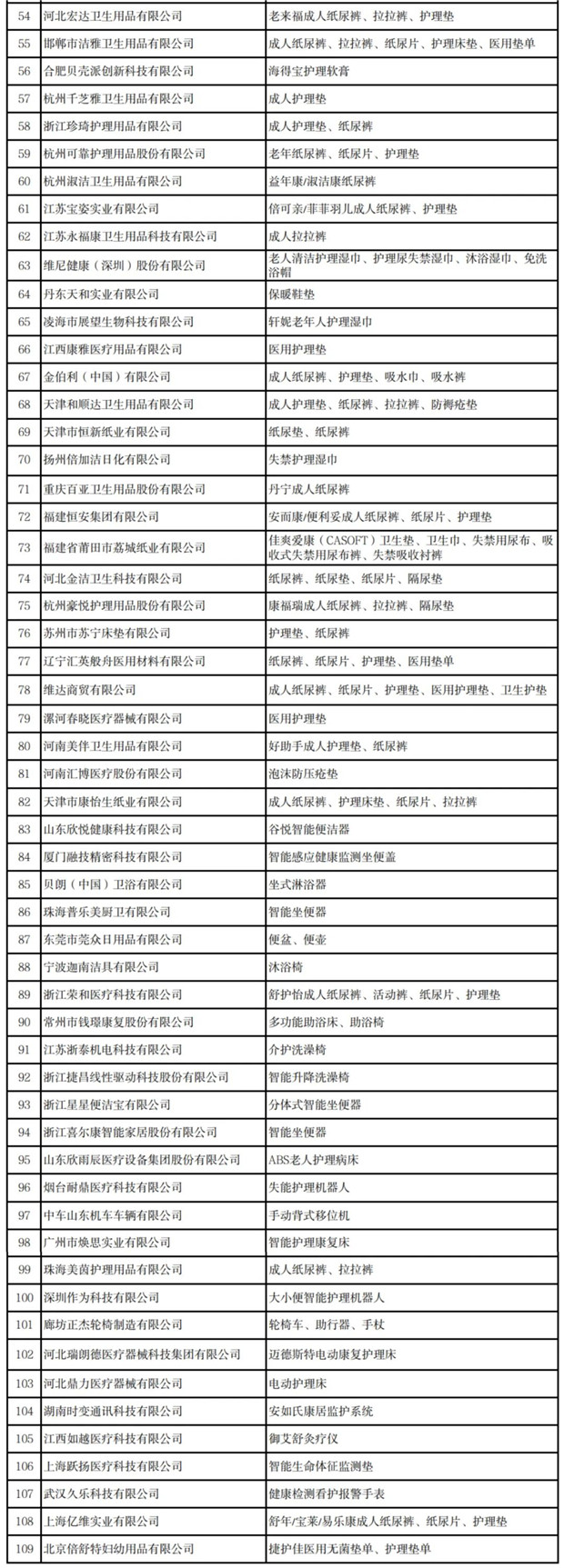
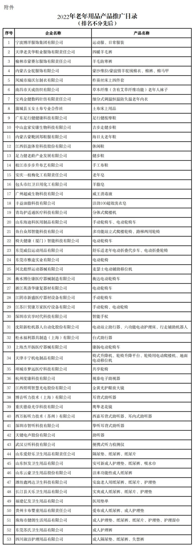
  日前,工业和信息化部公布《2022年老年用品产品推广目录》。其中,宁波博洋服饰集团有限公司、愉悦家纺有限公司、上海恒源祥家用纺织品有限公司、罗莱生活科技股份有限公司、南方寝饰科技有限公司等生产的纺织服装日用产品入选。

  工信部开展《2022年老年用品产品推广目录》工作,旨在落实《关于促进老年用品产业发展的指导意见》,促进优质老年用品产品推广应用,其中重要一项便是老年服装服饰及日用产品。

  根据中国人口与发展研究中心最新预测,我国60岁及以上老人在2025年将达到3.21亿人,2032年或突破4亿人。人口老龄化带来消费结构的改变,老年服装市场也迎来窗口期。但与其他年龄段相比,我国老年服装产业发展尚不成熟,有效供给明显不足,银发市场潜力有待进一步挖掘。

  (来源:工业和信息化部)

声明:凡于本网文章前标有“CTEI网讯”之文章即表示为本网原创、编译、第一信息源、第一媒体合作方等,如需转载请务必标注文章来源自“中国纺织经济信息网 www.ctei.cn”,本网保留法律权利。
相关文章
 
  更多>
  更多>
2025贺图.jpg
纺织经济信息网祝您20
2024关键词.jpg
【专题】2024年纺织服
360.jpg
【专题】第一届中国纺
sy1.jpg
乘改革之势 开锦绣新
1.jpg
守正创新荣膺担当,中
360.png
聚焦羽绒服主业 波司

合作媒体:《纺织服装周刊》 《家纺时代》 《中国纺织》 《中国经济网》

©开云注册登录 版权所有 京ICP备11016217号-29

业务咨询: ctei@cntac.org.cn

Baidu
map