首页 > 资讯 > 政策 > 行业政策 > 正文 
 
  这些纺织品对美出口继续享关税豁免!
2022-03-28
分享至:

  美国贸易代表办公室23日宣布,针对特朗普政府时期得到加征关税豁免、但豁免已过期的352项中国输美产品,将继续实行豁免政策。但这一数字少于先前纳入豁免范围的549项。

  美国前总统特朗普执政时期依据美国《1974年贸易法》第301条,对每年价值数千亿美元的中国输美产品加征关税。考虑到供应链情况和企业负担,特朗普政府批准对部分产品豁免加征关税。绝大部分关税豁免已于2020年底过期。
  美国贸易代表办公室23日在一份声明中说,继续对其中352项中国输美产品实行豁免,豁免期将回溯至2021年10月12日,直至2022年12月31日。
  美国贸易代表办公室公布的清单包括泵类产品和电机等工业部件、部分汽车零部件和化学品,以及背包、自行车、吸尘器等消费品。其中涉及纺织服装产品税号38个。此外,此次关税豁免还包括0505.10.0050羽毛、0505.10.0055羽绒和9404.90.1000填充鸭绒或鹅绒的棉质枕头3项产品。有美国专家认为,此次关税豁免证明,中国对有利于美国的全球供应链至关重要。
  对于此次恢复豁免,中国商务部新闻发言人束珏婷表示:“这有助于相关产品的正常贸易。中方始终认为,美方单边加征关税措施,不利于中国,不利于美国,不利于世界。在当前通胀持续走高、全球经济复苏面临挑战的形势下,希望美方从中美两国消费者和生产者的根本利益出发,尽快取消全部对华加征关税,推动双边经贸关系早日回到正常轨道。” 
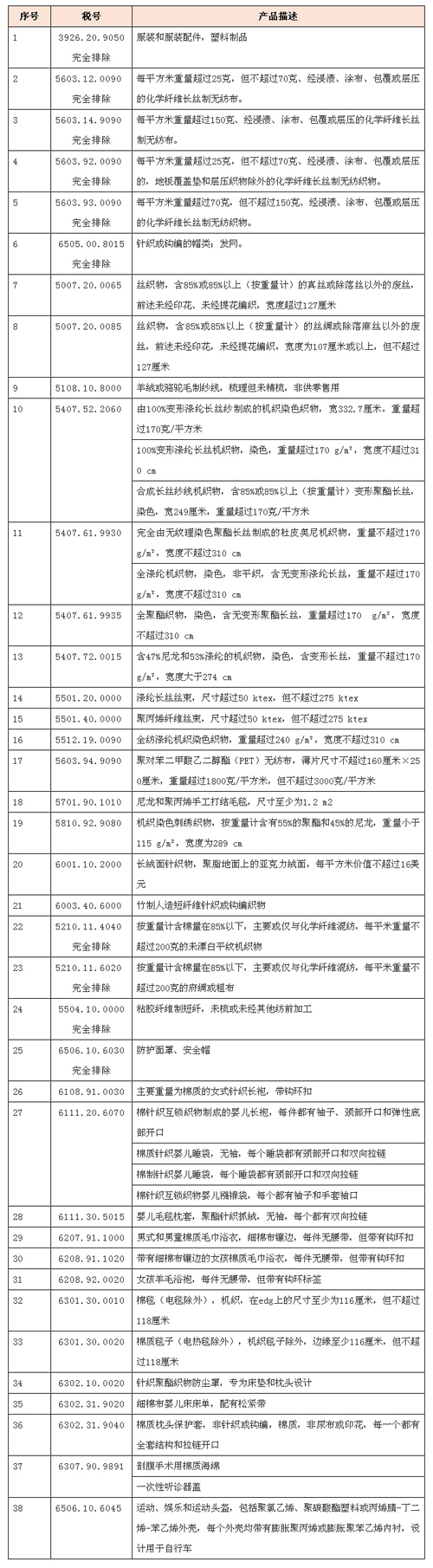
  清单中包含纺织服装产品税号38个,具体如下:
  (来源:纺织服装周刊)
 
声明:凡于本网文章前标有“CTEI网讯”之文章即表示为本网原创、编译、第一信息源、第一媒体合作方等,如需转载请务必标注文章来源自“中国纺织经济信息网 www.ctei.cn”,本网保留法律权利。
相关文章
 
  更多>
  更多>
2025贺图.jpg
纺织经济信息网祝您20
2024关键词.jpg
【专题】2024年纺织服
360.jpg
【专题】第一届中国纺
sy1.jpg
乘改革之势 开锦绣新
1.jpg
守正创新荣膺担当,中
360.png
聚焦羽绒服主业 波司

合作媒体:《纺织服装周刊》 《家纺时代》 《中国纺织》 《中国经济网》

©开云注册登录 版权所有 京ICP备11016217号-29

业务咨询: ctei@cntac.org.cn

Baidu
map